郊区水利局
登录
注冊
长者版
|
无障碍
I
繁体中文
您现在所在的位置:
网站首页
>
政府信息公开首页
>
郊区水利局
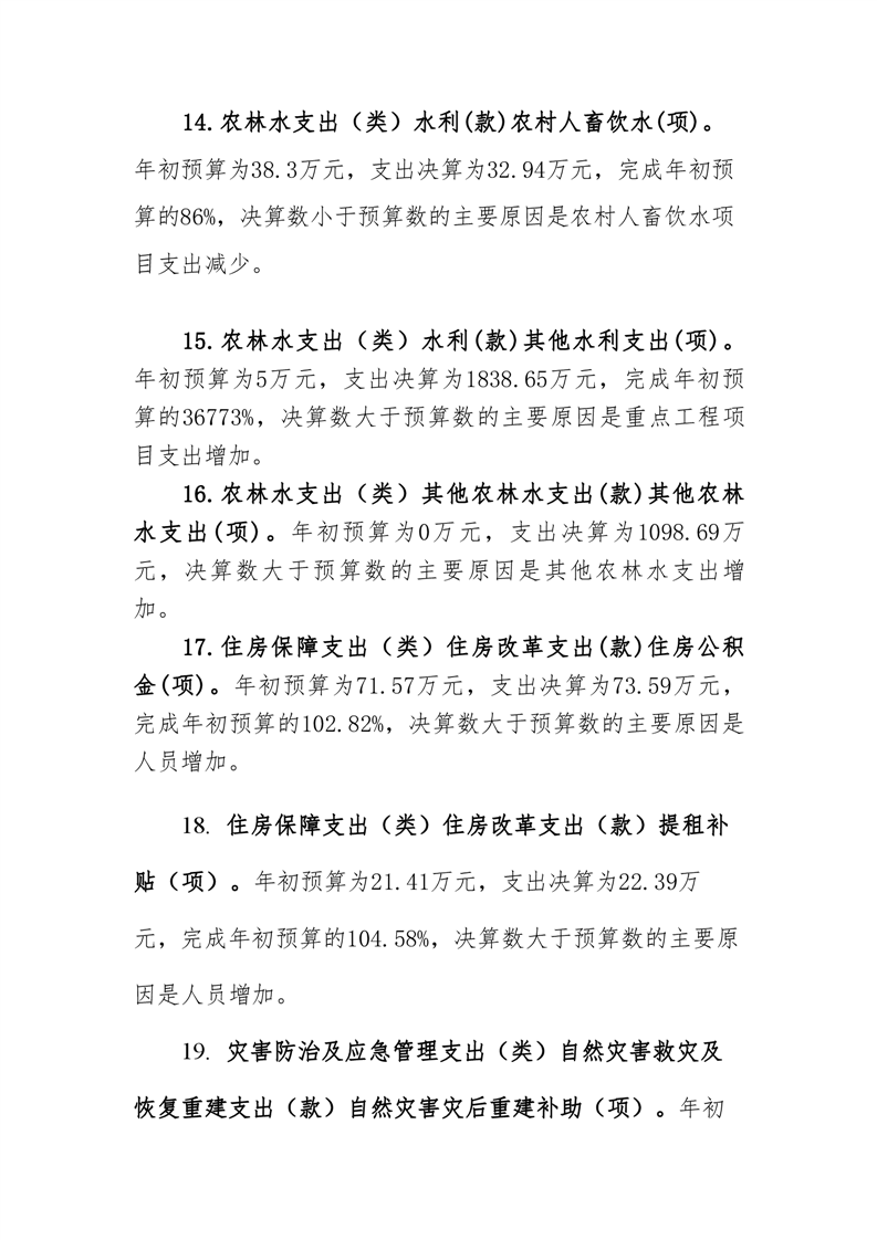
>
财政资金
>
部门决算情况
索引号:
11340711MB1624202B/202310-00010
组配分类:
部门决算情况
发布机构:
郊区水利局
主题分类:
财政、金融、审计
名称:
铜陵市郊区水利局(单位汇总)2022年度决算公开
文号:
无
发布日期:
2023-10-08
有效性:
有效
铜陵市郊区水利局(单位汇总)2022年度决算公开
发布时间:2023-10-08 19:35
来源:郊区水利局
浏览次数:
字体:[
大
中
小
]
文本下载
用微信扫描二维码
分享至好友和朋友圈
×