登录
注冊
长者版
|
无障碍
I
繁体中文
您现在所在的位置:
网站首页
>
政府信息公开首页
>
郊区政府办公室
>
重点领域信息公开
>
污染防治
>
生态建设
索引号:
123407110636425536/202306-00016
组配分类:
生态建设
发布机构:
郊区人民政府(办公室)
主题分类:
综合政务
名称:
安徽省生态环境厅关于印发《安徽省“绿岛”项目建设技术指南(试行)》的通知
文号:
无
发布日期:
2023-06-06
有效性:
有效
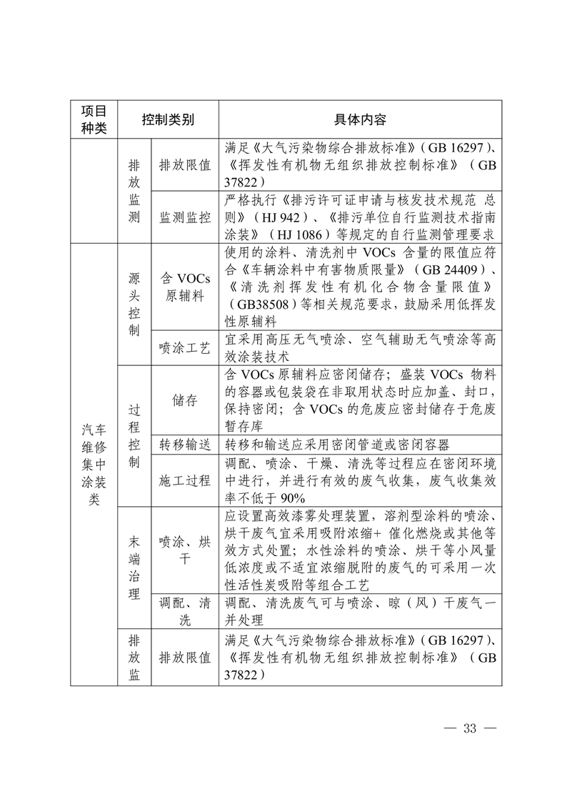
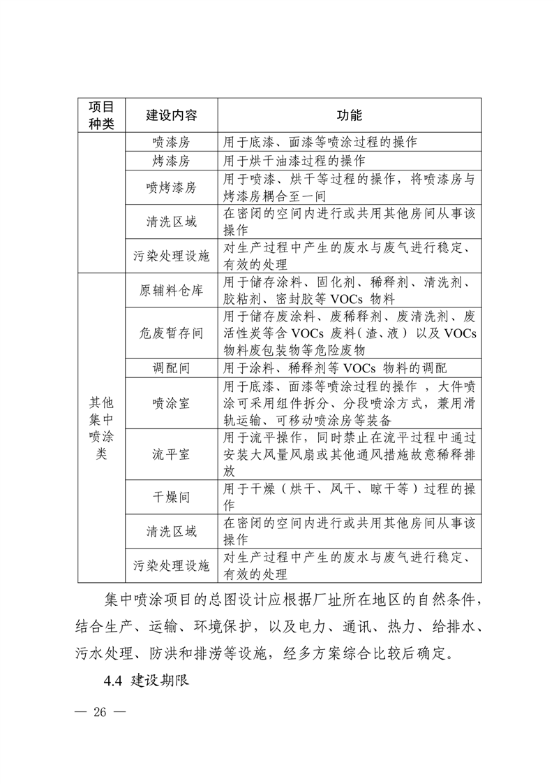
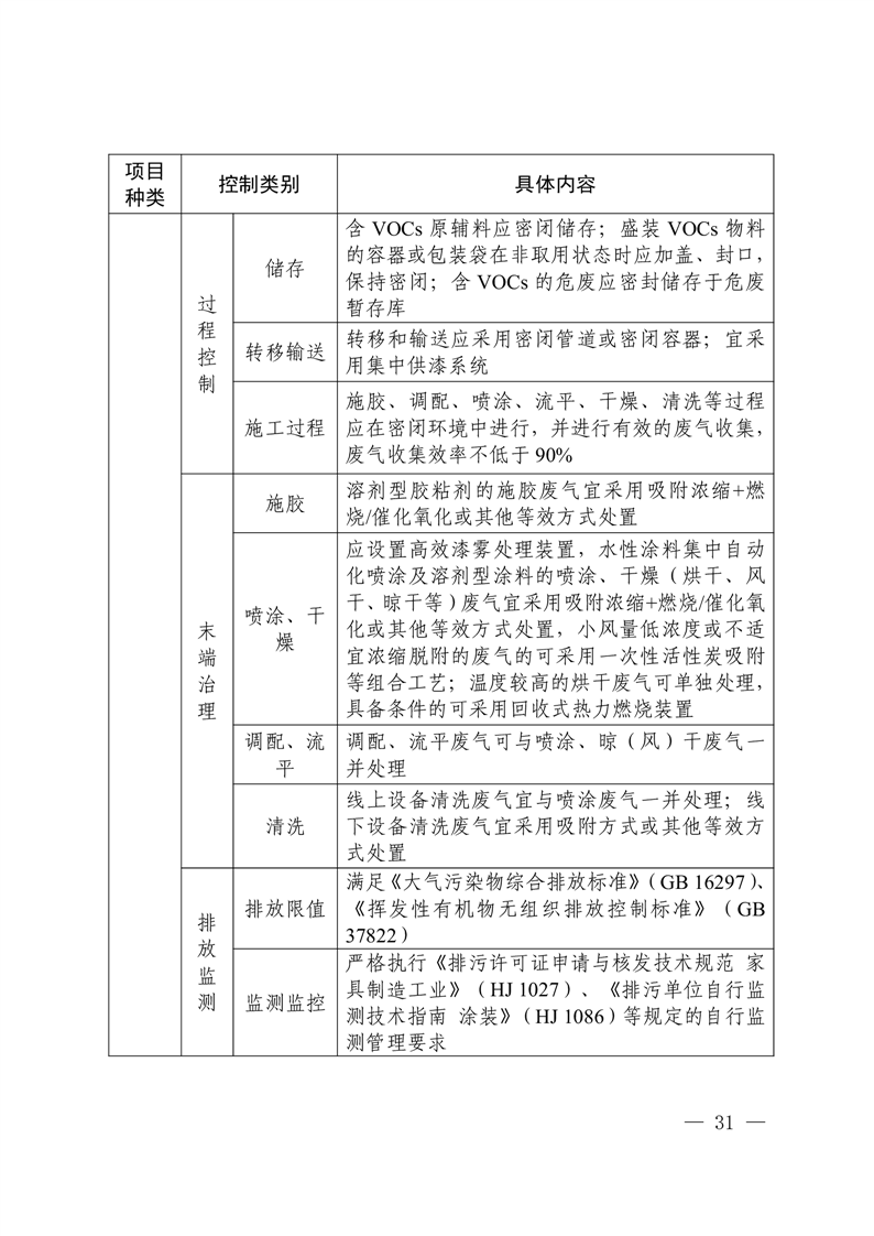
安徽省生态环境厅关于印发《安徽省“绿岛”项目建设技术指南(试行)》的通知
发布时间:2023-06-06 16:15
来源:市生态环境局
浏览次数:
字体:[
大
中
小
]
文本下载
用微信扫描二维码
分享至好友和朋友圈
×