郊区周潭镇
登录
注冊
长者版
|
无障碍
I
繁体中文
您现在所在的位置:
网站首页
>
政府信息公开首页
>
郊区周潭镇
>
财政资金
>
年度财政预决算
索引号:
11340711MB18025666/202509-00010
组配分类:
年度财政预决算
发布机构:
郊区周潭镇
主题分类:
财政、金融、审计
名称:
铜陵市郊区周潭镇人民政府2024年度部门决算
文号:
无
发布日期:
2025-09-30
有效性:
有效
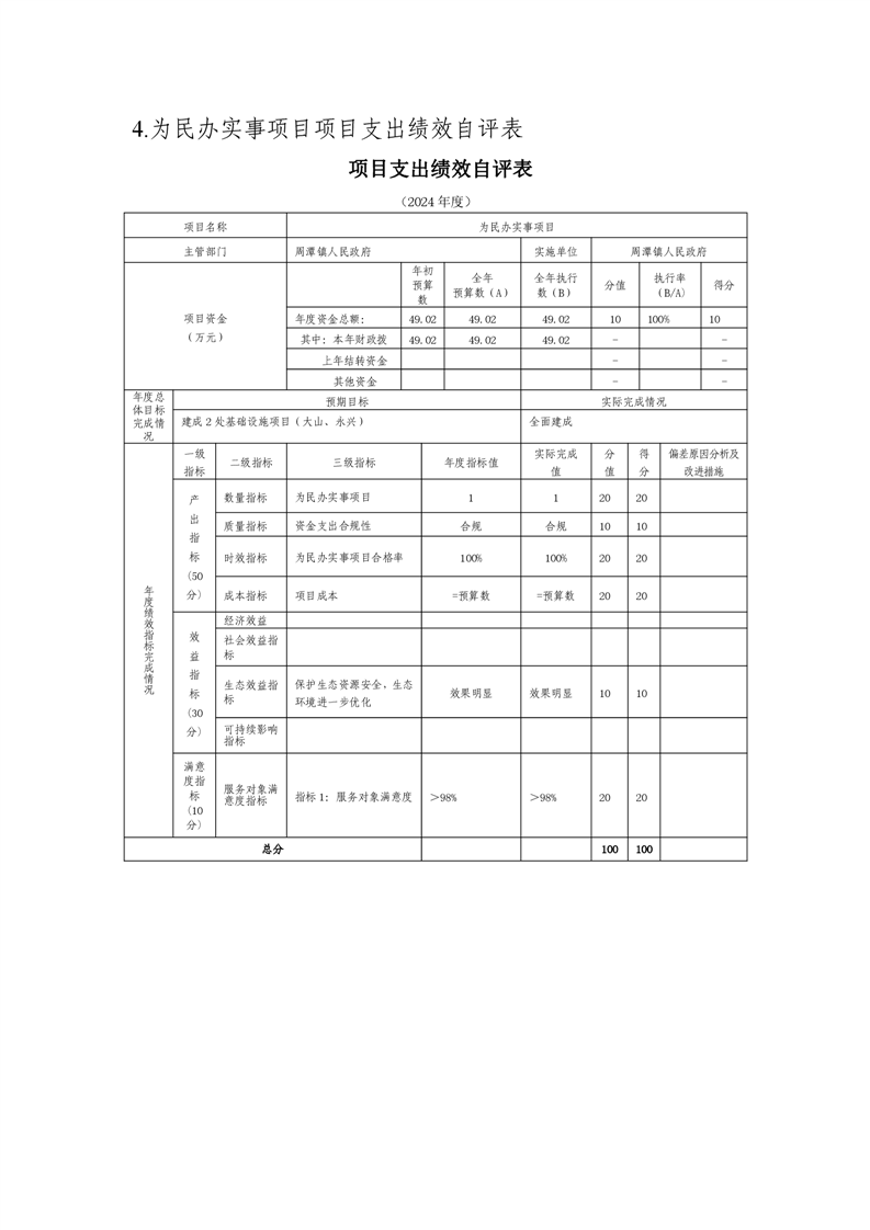
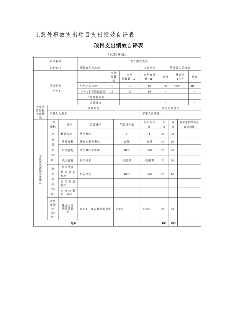
铜陵市郊区周潭镇人民政府2024年度部门决算
发布时间:2025-09-30 14:49
来源:周潭镇
浏览次数:
字体:[
大
中
小
]
文本下载
用微信扫描二维码
分享至好友和朋友圈
×
附件:340711061_铜陵市郊区周潭镇人民政府_公开报告_2X4O7E0C.pdf【465.88 KB】