郊区大通镇
登录
注冊
长者版
|
无障碍
I
繁体中文
您现在所在的位置:
网站首页
>
政府信息公开首页
>
郊区大通镇
>
财政资金
>
年度财政预决算
索引号:
113407110031084397/202502-00021
组配分类:
年度财政预决算
发布机构:
郊区大通镇
主题分类:
综合政务
名称:
铜陵市郊区大通镇人民政府2025年部门预算公开
文号:
无
发布日期:
2025-02-26
有效性:
有效
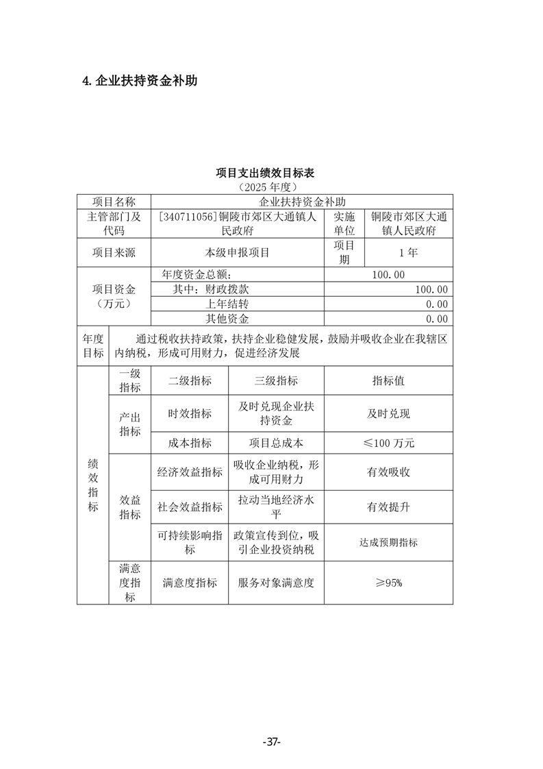
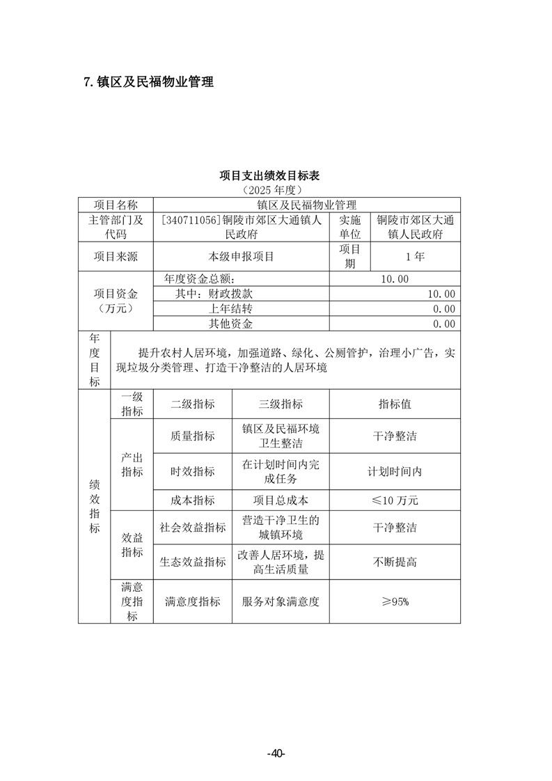
铜陵市郊区大通镇人民政府2025年部门预算公开
发布时间:2025-02-26 15:21
来源:大通镇
浏览次数:
字体:[
大
中
小
]
文本下载
用微信扫描二维码
分享至好友和朋友圈
×