登录
注冊
长者版
|
无障碍
I
繁体中文
您现在所在的位置:
网站首页
>
政府信息公开首页
>
郊区政府办公室
>
财政资金
>
年度财政预决算及“三公”经费情况
>
政府办年度财政预决算及“三公”经费情况
>
政府办财政决算
索引号:
123407110636425536/202409-00029
组配分类:
政府办财政决算
发布机构:
郊区人民政府(办公室)
主题分类:
综合政务
名称:
郊区政府办公室2023年度部门决算
文号:
无
发布日期:
2024-09-29
有效性:
有效
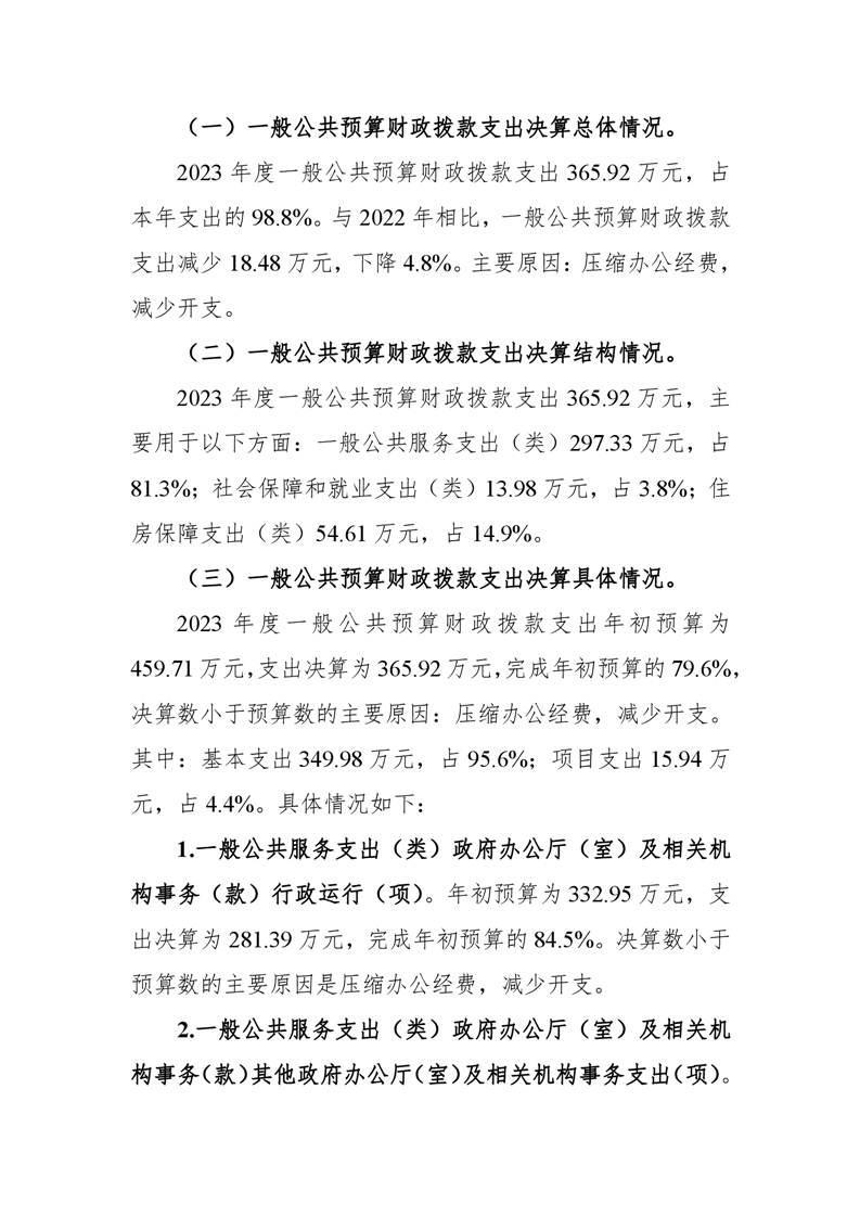
郊区政府办公室2023年度部门决算
发布时间:2024-09-29 10:40
来源:政府办
浏览次数:
字体:[
大
中
小
]
文本下载
用微信扫描二维码
分享至好友和朋友圈
×